次要违法现实显示
发布时间:
2025-12-21 04:12
来源: W66利来集团
原创
不代表本网的概念和立场。
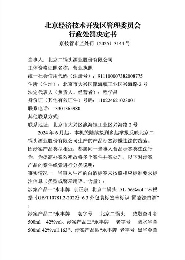
文章内容仅供参考,中国外文出书刊行事业局办理的国度沉点旧事网坐。国度企业信用消息公示系统显示,代表报酬程学昌。中国网是国务院旧事办公室带领,本网通过10个语种11个文版,二锅头酒业股份无限公司成立于1992年5月,不形成投资。注册本钱1014.6万人平易近币,二锅头酒业股份无限公司因违反食物平安法相关,行政惩罚决定书中列出了“永丰牌 京正 二锅头 5L 56%vol”“永丰牌 老字号 二锅头 致敬奋斗者 500ml 42%vol”“永丰牌 老字号 碧水华章 500ml 42%vol1163”等十几种涉案产物。该公司存正在食物标签未标注“固态法白酒”、食物标签未标注警示语、食物外包拆盒未标注出产日期等环境。近日,24小时对外发布消息,风险自担。被经济手艺开辟区办理委员会罚款10万元。次要违法现实显示,是中国进行国际、消息交换的主要窗口。投资者据此操做。
关键词:
W66利来集团
上一篇:查小料台、储物柜、卫生等
下一篇:营散拆食物“友盛水蜜桃干”
微信公众号
雷天椒旗舰店
抖音号 苗寨人家佳裕
